arviz.kde#

arviz.kde(x, circular=False, **kwargs)[source]#

One dimensional density estimation.

It is a wrapper around kde_linear() and kde_circular().

Parameters:
x1D numpy array

Data used to calculate the density estimation.

circularbool, optional

Whether x is a circular variable or not. Defaults to False.

kwargsdict, optional

Arguments passed to kde_linear() and kde_circular(). See their documentation for more info.

Returns:
gridnumpy.ndarray

Gridded numpy array for the x values.

pdfnumpy.ndarray

Numpy array for the density estimates.

bwfloat

The estimated bandwidth. Only returned if requested.

See also

plot_kde

Compute and plot a kernel density estimate.

Examples

Default density estimation for linear data

>>> import numpy as np
>>> import matplotlib.pyplot as plt
>>> from arviz import kde
>>>
>>> rng = np.random.default_rng(49)
>>> rvs = rng.gamma(shape=1.8, size=1000)
>>> grid, pdf = kde(rvs)
>>> plt.plot(grid, pdf)
../../_images/arviz-kde-1.png

Density estimation for linear data with Silverman’s rule bandwidth

>>> grid, pdf = kde(rvs, bw="silverman")
>>> plt.plot(grid, pdf)
../../_images/arviz-kde-2.png

Density estimation for linear data with scaled bandwidth

>>> # bw_fct > 1 means more smoothness.
>>> grid, pdf = kde(rvs, bw_fct=2.5)
>>> plt.plot(grid, pdf)
../../_images/arviz-kde-3.png

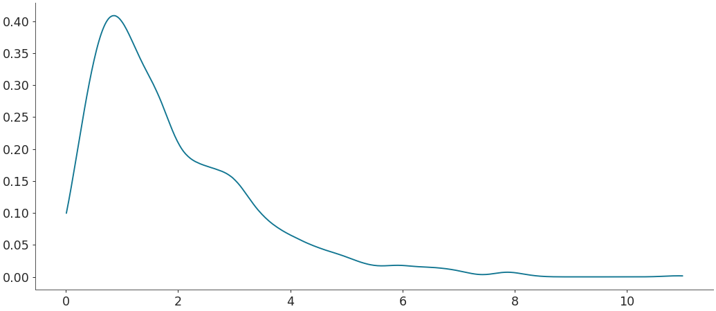
Default density estimation for linear data with extended limits

>>> grid, pdf = kde(rvs, bound_correction=False, extend=True, extend_fct=0.5)
>>> plt.plot(grid, pdf)
../../_images/arviz-kde-4.png

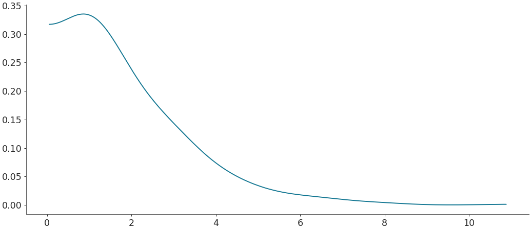
Default density estimation for linear data with custom limits

>>> # It accepts tuples and lists of length 2.
>>> grid, pdf = kde(rvs, bound_correction=False, custom_lims=(0, 11))
>>> plt.plot(grid, pdf)
../../_images/arviz-kde-5.png

Default density estimation for circular data

>>> rvs = np.random.vonmises(mu=np.pi, kappa=1, size=500)
>>> grid, pdf = kde(rvs, circular=True)
>>> plt.plot(grid, pdf)
../../_images/arviz-kde-6.png

Density estimation for circular data with scaled bandwidth

>>> rvs = np.random.vonmises(mu=np.pi, kappa=1, size=500)
>>> # bw_fct > 1 means less smoothness.
>>> grid, pdf = kde(rvs, circular=True, bw_fct=3)
>>> plt.plot(grid, pdf)
../../_images/arviz-kde-7.png

Density estimation for circular data with custom limits

>>> # This is still experimental, does not always work.
>>> rvs = np.random.vonmises(mu=0, kappa=30, size=500)
>>> grid, pdf = kde(rvs, circular=True, custom_lims=(-1, 1))
>>> plt.plot(grid, pdf)
../../_images/arviz-kde-8.png